近年来,从《召唤神龙》到《羊了个羊》,它们以数次登顶话题热搜榜、并引爆社交网络的战绩为国内轻游赛道再添新柴。的确,在快节奏、时间碎片化的生活背景下,主打休闲放松的轻游市场所具备的潜力不容小觑。但与此同时,随着整体市场规模扩大,轻游厂商也正面临着【产品定位难】、【投放难瞄准】、【用户变现难】等诸多行业痛点及挑战。

近日,2023巨量引擎社交应用行业年度合作伙伴大会上提到《轻游行业全家桶策略白皮书2.0》(以下简称《白皮书》),便是基于行业环境变化及用户的多元需求,所提出的从产品、投放到变现的策略干货秘籍。据了解,这份《白皮书》也是巨量引擎2021轻游策略的升级版。目前,国内轻游行业的整体概况如何?想要布局轻游赛道的游戏厂商又该如何入手?接下来,就让茶馆为大家翻开这份白皮书一探究竟。
注:白皮书中的“轻游”定义为指投入度和游戏难度相对较低的游戏,也是广义上的休闲游戏,包括普通休闲游戏、超休闲游戏、小游戏等。
01 用户对轻游的兴趣显著提升
2022年,国内的轻游行业的发展发生了诸多变化。整体表现为两点,一,用户对轻游的兴趣显著提升,二、用户对广告接受度稳定在高位,IAA模式(In App Advertising,应用内广告)仍有巨大增长空间。
《白皮书》显示,根据巨量算数调研:2022年10月,玩家在抖音端对轻游产品关键词的搜索次数同比去年增加了151%。同时,轻游的相关短视频播放量也在2022年7-9月稳居高峰,9月的播放量甚至高达40亿次。由此可见,轻游行业在“宅经济”“快节奏生活”等环境因素的影响下迎来明显增势,其市场潜力值得继续挖掘。

与此同时,在用户态度及游戏产品的变现模式上,休闲游戏变现呈现出:收入占比与用户倾向占比相当。一方面,轻游的主流变现方式仍是广告收入,另一方面,也有大约七成用户更青睐观看游戏内广告来获取收益。其中,激励类游戏用户对广告的接受度最高,74.4%明确表示更倾向于广告,多数认为“为了获取奖励(现金、积分、礼品等),我愿意看广告”。


但与此同时,在以上“潜在机遇”的激励下,市场竞争加剧。产品供应量增加,行业在投游戏广告数量增长,轻游行业的获客成本也就“水涨船高”,IAA模式下的利润空间也被一再压缩。

据APP Growing数据,2022年6月中国市场在投手游广告总量超过556.9万,是去年同期的近3倍
轻游厂商要如何从一片红海中“杀出重围”争取盈利空间?除了降低“获客成本”这个解法之外,《白皮书》中指出,从整体来看,提高广告营销质量、持续塑造轻游产品的IP价值得以获得用户积极的真实评价,是保证轻游经营企业的营销投资回报率及用户长期留存的重要因素。
02 多品类营销解决方案
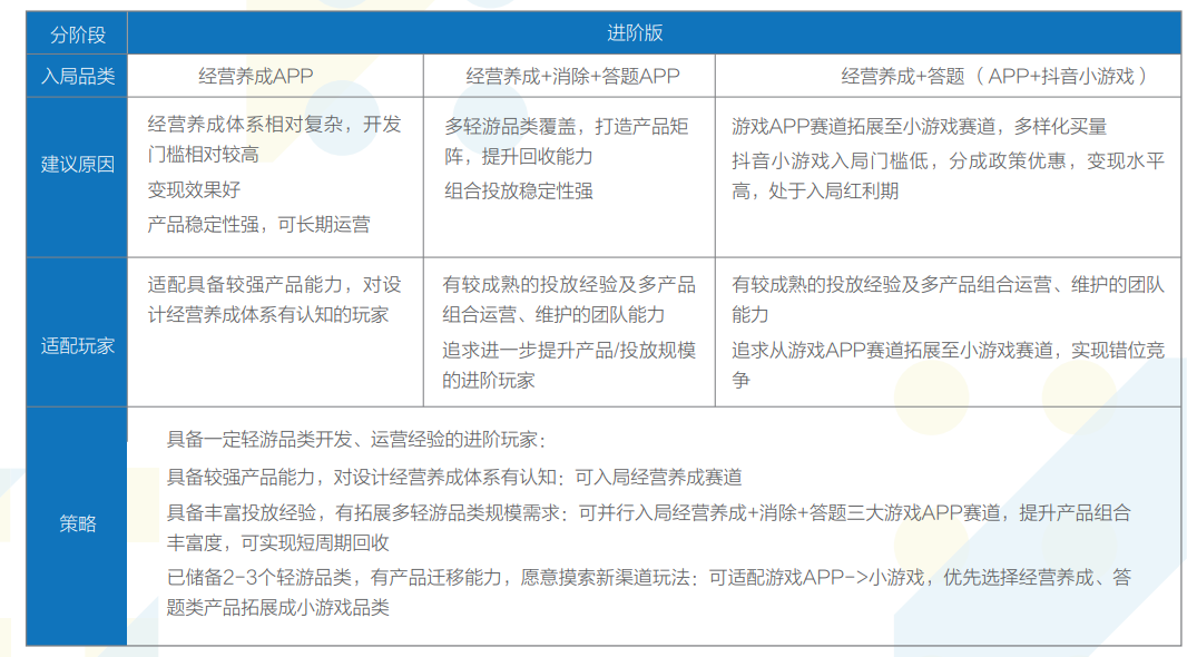
基于以上行业发展新动向,未来的轻游行业挑战与机遇并存。巨量引擎所发布的全家桶《白皮书》2.0根据行业动向与需求,从五大轻游品类着手,基于品类的开发难易与开发者所处经验阶段,为行业运营人员奉上一份实用性极强的品类组合指南。



品类组合策略
综合来看,轻游五大品类中经营养成、答题解谜、消除玩法已处于成熟发展阶段,细分赛道如三方小游戏以及抖音小游戏正处于高潜与发展阶段,是2023年不可忽视的潜力赛道。
《白皮书》认为:持续打磨、运营长线游戏产品,布局多游戏品类、赛道愈加成为轻游赛道开发者的核心竞争力。
【经营游戏品类】
经营游戏品类正处于发展蓝海之中,具备一定轻游开发经验的开发者可考虑加码。《白皮书》数据显示,2022年5月的买量规模环比4月份增长2.1倍;同时赛道规模也同比大幅增长,对比21年,22年H2赛道在投APP数量增加26%,入局客户数增加50%。此外,经营游戏品类2022年的整体变现环境利好,正通过“抖音小游戏+三方小游戏”形式实现破圈传播。


但入局的玩家需要注意,经营游戏的2.0版本相较1.0在题材和玩法都更加丰富。新版本在题材上更“贴近生活”,新增有古风/果蔬园题材;同时在玩法上也更加注重趣味性,游戏内解锁了更多资源,其中养成叠加合成的玩法更受玩家青睐,也提升了游戏内的用户留存率。


那么如何选择买量节点,享受更多红利?《白皮书》给出了详细的节点一览及投放节奏安排。除此之外,在2022年,巨量引擎还提出了培养优质计划、产出优质素材的买量策略。例如跑量能力提升策略,包括“潜力计划”等,巨量引擎通过系统智能计算,仅需小幅调价即可大幅调升展示量,从而实现计划ARPU翻倍,新建产品冷启动率从2%提升至10%。

【答题解谜品类】
答题解谜品类在202年-2022年市场规模快速扩张,已经成为任务激励型产品的核心品类,赛道进入稳定器。据《白皮书》显示,答题解谜品类的整体买量规模与赛道规模迅速扩张,22年5月份日均消耗同比21年增长2.55倍。此外,同比21年5月份,入局客户数量增长2.08倍,市场在投APP数量增长4.17倍,稳定在投APP数量高于280个。

对于有计划入局该品类的厂商,《白皮书》建议无IAA游戏经验的开发者先从百科、成语题材方向入手,有IAA类轻游经验的则升级为短视频答题方向。但同时,《白皮书》指出解谜产品入局必须具备关键行为买量的能力。

关键行为进行投放的比例已从60%提升至90%
根据《白皮书》所公布的买量方案,对解谜品类影响较大的节点包括电商节和假期。在这些节点上,玩家的关键行为可对解谜产品的买量效果带来大幅增益。巨量还将通过多账户起量提高计划跑量,投放2.0加速素材。此外,在素材创新上,巨量引擎提出“轻互动”的新玩法,通过答题或滑动交互抵广告播放时长,通过此种方式,轻游的PVR(预估转化率)提升比例有113.3%。

答题解谜游戏买量方案

“轻互动”新玩法
【消除游戏品类】
整体来看,消除品类作为经典游戏模式,目前月度活跃用户规模维持在1.23亿以上,在典型玩法之上迭代更新空间充足,是契合产品打磨与买量变现的一个优质轻游品类。此外,当消除玩法,搭载养成、装扮等玩法,则能衍生出更多融合玩法,形成用户强留存。
目前,从整体投放量来看,行业对该品类抱有积极信心,从2022年3月起,入局客户数相较其他类型增幅明显。此外,该品类的类型占比也在发生改变,任务奖励类型正在上涨,2022年以来,IAAP混合变现类消耗素材环比增长284.19%。

整体投放量趋势

变化趋势
目前,消除游戏品类整体流量分布以穿山甲为主。《白皮书》根据不同变现模式,针对性提出投放关键策略。其中在IAA模式中,关键行为持续调优是投放关键。具体至素材创意,IAA端需更侧重红包收益特点,并搭配情景剧拉近与用户的距离。IAP及IAAP素材特点,厂家则需侧重精致游戏画面录屏和游戏高燃点口播讲解。


游戏画面实录与情景剧
【三方小游戏】
三方小游戏是2023年高潜力的轻游赛道之一,也是具备成熟轻游开发经验的进阶领域。由《白皮书》显示,过去一年的月流水破千小游戏数量同比增长70%,同时广告变现规模同比增长11%,买量规模同比增长35%。在品类选择上,《白皮书》推荐厂家优先选择高溢价产品入局,比如女性向/休闲类/消除合成等ECPM50上下浮动的普世大众玩法。

巨量引擎小游戏链路行业分布
在投放方面,《白皮书》根据不同的变现模式,针对不同定位的第三方小游戏,给出了包括流量资源、转化目标、搭配能力、流量逻辑四个维度的投放设置内容,并在此基础上引导出精确的投放策略。通过抽取30+调研样本统计,巨量引擎广告投放买量相较其他媒体,综合ROI整体高10~15%,ECPM+10%,ARPU+5%。此外,巨量引擎也推出官方三方小游戏投放链路,审核及准入规则已明确到位。

据《白皮书》案例显示,一款IAP游戏用户移植APP成熟版本至三方小游戏,上线3天仅10条计划基建消耗可达1W/D,上线两周后稳健放量站稳15W/D,对比其它渠道新客成本降低3%~5%,预估ROI收益升高15%,整体付费成本降低40%。
【抖音小游戏】
据巨量算数数据显示:有游戏习惯的抖音用户,对小游戏的认可度日渐增强。近八成的游戏用户已尝试小游戏。截止2022年7月,小游戏用户在抖音上月人均搜索次数达百余次,月人均播放视频次数破万!且通过广告,激活小游戏的用户量环比增长64%,涨幅显著高于APP游戏。

因为背靠庞大的抖音日活用户,抖音小游戏具备变现优势显著、入驻成本低、分成优惠大、实名认证率高等优势。具体在变现上,IAA抖音小游戏变现优势明显,ECPM均值在100以上,为休闲游戏APP的2-3倍。而在投放上,通过使用巨量引擎进行投放,开发者会有分段式的分成,激励效果更明显。因为小游戏平台的投放链路缩短,抖音小游戏可直接通过抖音变现。

变现ECPM,参考线为 ECPM80
《白皮书》中案例显示,主营休闲游戏APP的厂商,在IAA抖音小游戏-微端投放链路完善后,抢先入局投放。通过关键行为买量,最快3天内ROI回正,日耗稳定在6w+,最终能在七天内实现成本回收。
结语
中国轻游用户数量正在持续增长,在2022年已突破5亿。在产品之上“得用户”是决定轻游厂商能否持续深耕该品类的关键之一。但这5亿轻游用户分布在天南地北、不同年龄段,这为轻游产品的运营带来了新挑战和机遇。

此外同样值得关注的是,在养成、解谜、合成等成熟赛道之外,三方小游戏及抖音小游戏正成为轻游赛道取得突破的焦点,同时,短视频正成为用户获取游戏资源的重要平台。如何抓住新机遇?
《白皮书》通过全家桶“多品类、多APP、多买量方式组合”的策略,帮助IAA行业的每位从业者突破现有收益限制,实现综合收益最大化,希望成为轻游探索“精品化”和“长线运营”的指南针和锦囊妙计。
最后感兴趣的厂商们可以点击下方阅读原文,查看《巨量引擎轻游行业全家桶策略白皮书2.0-游戏行业解决方案》全文,了解更多内容。
本文源自「私域神器」,发布者:siyushenqi.com,转载请注明出处:https://qun.siyushenqi.com/47198.html


微信扫一扫
支付宝扫一扫
























